Standalone 1-cell 1.5-A linear battery charger, Power Path, 4.2-V VBAT, Voltage-based TS w/ TD
Texas Instruments
RSS
Sample
- Darmowa próbka
- MPN:
- BQ24072T
- Producent:
- TEXAS INSTRUMENTS
- Dodany do bazy:
- Ostatnio widziany:
Sugerowane produkty dla bq2407
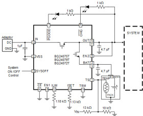
The BQ2407xT series of devices are integrated Li-ion linear chargers and system power path management devices targeted at space-limited portable applications. The devices operate from either a USB port or AC adapter and support charge currents up to 1.5A. The input voltage range with input over-voltage protection supports unregulated adapters. The USB input current limit accuracy and start up sequence allow the BQ2407xT to meet USB-IF inrush current specification. Additionally, the input dynamic power management (VIN - DPM) prevents the charger from crashing incorrectly configure USB sources.
The BQ2407xT features dynamic power path management (DPPM) that powers the system while simultaneously and independently charging the battery. The DPPM circuit reduces the charge current when the input current limit causes the system output to fall to the DPPM threshold; thus, supplying the system load at all times while monitoring the charge current separately. This feature reduces the number of charge and discharge cycles on the battery, allows for proper charge termination and enables the system to run with a defective or absent battery pack.
Additionally, the regulated system input enables instant system turn-on when plugged in even with a totally discharged battery. The power-path management architecture also permits the battery to supplement the system current requirements when the adapter cannot deliver the peak system currents, enabling the use of a smaller adapter.
The battery is charged in three phases: conditioning, constant current, and constant voltage. In all charge phases, an internal control loop monitors the IC junction temperature and reduces the charge current if the internal temperature threshold is exceeded. The charger power stage and charge current sense functions are fully integrated. The charger function has high accuracy current and voltage regulation loops, charge status display, and charge termination. The input current limit and charge current are programmable using external resistors.
Elecena nie prowadzi sprzedaży elementów elektronicznych, ani w niej nie pośredniczy.
Produkt pochodzi z oferty sklepu Texas Instruments