elecena.pl

250-mA, low-noise, high-PSRR, ultra-low-dropout voltage regulator with low IQ and enable

Texas Instruments

250-mA, low-noise, high-PSRR, ultra-low-dropout voltage regulator with low IQ and enable RSS Sample
  • Darmowa próbka
MPN:
LP5907
Producent:
TEXAS INSTRUMENTS
Dodany do bazy:
Ostatnio widziany:

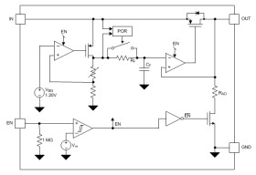
The LP5907 is a low-noise LDO that can supply up to 250mA output current. Designed to meet the requirements of RF and analog circuits, the LP5907 provides low noise, high PSRR, low quiescent current, and low line or load transient response figures. Using innovative design techniques, the LP5907 offers class-leading noise performance without a noise bypass capacitor and the ability for remote output capacitor placement.

The device is designed to work with a 1µF input and a 1µF output ceramic capacitor (no separate noise bypass capacitor is required).

This device is available with fixed output voltages from 1.2V to 4.5V in 25mV steps. Contact Texas Instruments Sales for specific voltage option needs.

Elecena nie prowadzi sprzedaży elementów elektronicznych, ani w niej nie pośredniczy.

Produkt pochodzi z oferty sklepu