1-A, high-PSRR, adjustable ultra-low-dropout voltage regulator with enable
Texas Instruments
RSS
Sample
- Darmowa próbka
- MPN:
- TPS7A8101
- Producent:
- TEXAS INSTRUMENTS
- Dodany do bazy:
- Ostatnio widziany:
Sugerowane produkty dla tps7a8101
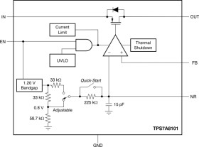
The TPS7A8101 low-dropout linear regulator (LDO) offers very good performance in noise and power-supply rejection ratio (PSRR) at the output. This LDO uses an advanced BiCMOS process and a PMOSFET pass device to achieve very low noise, excellent transient response, and excellent PSRR performance.
The TPS7A8101 device is stable with a 4.7-µF ceramic output capacitor, and uses a precision voltage reference and feedback loop to achieve a worst-case accuracy of 3% over all load, line, process, and temperature variations.
This device is fully specified over the temperature range of TJ = 40°C to 125deg;C and is offered in a 3-mm × 3-mm, SON-8 package with a thermal pad.
Elecena nie prowadzi sprzedaży elementów elektronicznych, ani w niej nie pośredniczy.
Produkt pochodzi z oferty sklepu Texas Instruments