Radiation-hardened QMLV, 6-V to 26-V input, 1-A adjustable output linear regulator
Texas Instruments
RSS
Sample
- Darmowa próbka
- MPN:
- LM2941QML-SP
- Producent:
- TEXAS INSTRUMENTS
- Dodany do bazy:
- Ostatnio widziany:
Sugerowane produkty dla lm2941
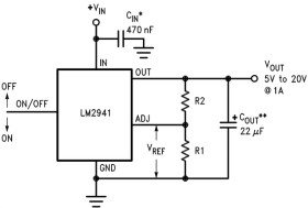
The LM2941 positive voltage regulator features the ability to source 1A of output current with a typical dropout voltage of 0.5V and a maximum of 1V over the entire temperature range. Furthermore, a quiescent current reduction circuit has been included which reduces the ground pin current when the differential between the input voltage and the output voltage exceeds approximately 3V. The quiescent current with 1A of output current and an input-output differential of 5V is therefore only 30mA. Higher quiescent currents only exist when the regulator is in the dropout mode (VI − VO ≤ 3V).
Originally designed for vehicular applications, the LM2941 and all regulated circuitry are protected from reverse battery installations or two-battery jumps. During line transients, such as load dump when the input voltage can momentarily exceed the specified maximum operating voltage, the regulator will automatically shut down to protect both the internal circuits and the load. Familiar regulator features such as short circuit and thermal overload protection are also provided.
Elecena nie prowadzi sprzedaży elementów elektronicznych, ani w niej nie pośredniczy.
Produkt pochodzi z oferty sklepu Texas Instruments