elecena.pl

2.95V To 6V Input, 2W, Isolated DC/DC Converter with Integrated FETS

Texas Instruments

2.95V To 6V Input, 2W, Isolated DC/DC Converter with Integrated FETS RSS Sample
  • Darmowa próbka
MPN:
TPS55010
Producent:
TEXAS INSTRUMENTS
Dodany do bazy:
Ostatnio widziany:

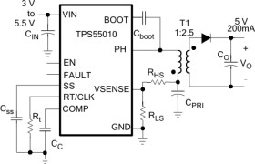
The TPS55010 is a transformer driver designed to provide isolated power for isolated interfaces, such as RS-485 and RS-232, from 3.3 V or 5 V input supply.

The device uses fixed frequency current mode control and half bridge power stage with primary side feedback to regulate the output voltage for power levels up to 2W. The switching frequency is adjustable from 100 kHz to 2000 kHz so solution size, efficiency and noise can be optimized. The switching frequency is set with a resistor or is synchronized to external clock using the RT/CLK pin. To minimize inrush currents, a small capacitor can be connected to the SS pin. The EN pin can be used as an enable pin or to increase the default input UVLO voltage from 2.6V.

With the same transformer the TPS55010 can provide a solution for different input and output voltage combinations by adjusting the primary side voltage. Off the shelf transformers are available to provide single positive, or dual positive and negative output voltages.

The TPS55010 is available in a 3mm x 3mm 16 pin QFN package with thermal pad.

Elecena nie prowadzi sprzedaży elementów elektronicznych, ani w niej nie pośredniczy.

Produkt pochodzi z oferty sklepu