Single cell to 3.0V, 20mA dual output, high efficiency charge pump with Push-Pull power-good output
Texas Instruments
RSS
Sample
- Darmowa próbka
- MPN:
- TPS60303
- Producent:
- TEXAS INSTRUMENTS
- Dodany do bazy:
- Ostatnio widziany:
Sugerowane produkty dla is20
The TPS6030x devices are a family of switched-voltage converters designed specifically for space-critical battery powered applications.
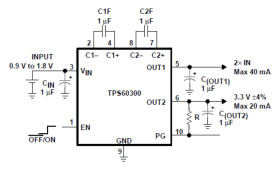
The TPS6030x step-up, regulated charge pumps generate a 3-V (±4%) or 3.3-V (±4%) output voltage from a 0.9-V to 1.8-V input voltage (one alkaline, NiCd, or NiMH battery).
Only five small 1-µF ceramic capacitors are required to build a complete high efficiency DC-DC charge pump converter. To achieve the high efficiency over a wide input voltage range, the charge pump automatically selects between a 3× or 4× conversion mode.
Output 1 (OUT1) can deliver a maximum of 40 mA from a 1-V input, with output 2 (OUT2) not loaded. OUT2 can deliver a maximum of 20 mA from a 1-V input, with OUT1 not loaded. Both outputs can be loaded at the same time, but the total output current of the first voltage doubler must not exceed 40 mA. For example, the load at output 1 is 20 mA and the load at output 2 is 10 mA.
The devices operate in the newly developed LinSkip mode. In this operating mode, the device switches seamlessly from the power saving, pulse-skip mode at light loads, to the low-noise, constant-frequency linear-regulation mode, when the output current exceeds the device-specific output current threshold.
A power-good function supervises the output voltage of OUT2 and can be used for power-up and power-down sequencing. Power good (PG) is offered as either open-drain or push-pull output.
Elecena nie prowadzi sprzedaży elementów elektronicznych, ani w niej nie pośredniczy.
Produkt pochodzi z oferty sklepu Texas Instruments