60mA Charge Pump Voltage Inverter with Variable Switching Frequency
Texas Instruments
RSS
Sample
- Darmowa próbka
- MPN:
- TPS60400
- Producent:
- TEXAS INSTRUMENTS
- Dodany do bazy:
- Ostatnio widziany:
Sugerowane produkty dla tps6040x
The TPS6040x family of devices generates an unregulated negative output voltage from an input voltage ranging from 1.6 V to 5.5 V. The devices are typically supplied by a preregulated supply rail of 5 V or 3.3 V. Due to its wide input voltage range, two or three NiCd, NiMH, or alkaline battery cells, as well as one Li-Ion cell can also power them.
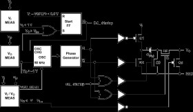
Only three external 1-µF capacitors are required to build a complete DC-DC charge pump inverter. Assembled in a 5-pin SOT-23 package, the complete converter can be built on a 50-mm2 board area. Additional board area and component count reduction is achieved by replacing the Schottky diode that is typically needed for start-up into load by integrated circuitry.
The TPS6040x can deliver a maximum output current of 60 mA with a typical conversion efficiency of greater than 90% over a wide output current range. Three device options with 20-kHz, 50-kHz, and 250-kHz fixed-frequency operation are available. TPS60400 comes with a variable switching frequency to reduce operating current in applications with a wide load range and enables the design with low-value capacitors.
Elecena nie prowadzi sprzedaży elementów elektronicznych, ani w niej nie pośredniczy.
Produkt pochodzi z oferty sklepu Texas Instruments