elecena.pl

4.5-V to 12-V, 600-kHz synchronous buck controller with high current gate driver

Texas Instruments

4.5-V to 12-V, 600-kHz synchronous buck controller with high current gate driver RSS Sample
  • Darmowa próbka
MPN:
TPS51163
Producent:
TEXAS INSTRUMENTS
Dodany do bazy:
Ostatnio widziany:

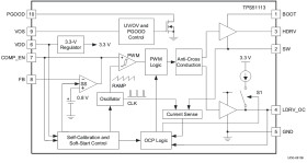
The TPS51113 and TPS51163 are cost-optimized, feature rich, single-channel synchronous-buck controllers that operates from a single 4.5-V to 13.2-V supply and can convert an input voltage as low as 1.5 V.

The controller implements voltage mode control with a fixed 300-kHz (TPS51113) and 600-kHz (TPS51163) switching frequency. The overcurrent (OC) protection employs the low-side RDS(on) current sensing and has user-programmable threshold. The OC threshold is set by the resistor from LDRVOC pin to GND. The resistor value is read when the over-current programming circuit applies 10 µA of current to the LDRVOC pin during the calibration phase of the start-up sequence.

The TPS51113/TPS51163 also supports output pre-biased startup.

The strong gate drivers with low deadtime allow for the utilization of larger MOSFETs to achieve higher efficiency. An adaptive anti-cross conduction scheme is used to prevent shoot-through between the power FETs.

Elecena nie prowadzi sprzedaży elementów elektronicznych, ani w niej nie pośredniczy.

Produkt pochodzi z oferty sklepu