elecena.pl

DDR2/3/3L/4 Memory Power Solution Synchronous Buck Controller, 2-A LDO, Buffered Reference

Texas Instruments

DDR2/3/3L/4 Memory Power Solution Synchronous Buck Controller, 2-A LDO, Buffered Reference RSS Sample
  • Darmowa próbka
MPN:
TPS51216
Producent:
TEXAS INSTRUMENTS
Dodany do bazy:
Ostatnio widziany:

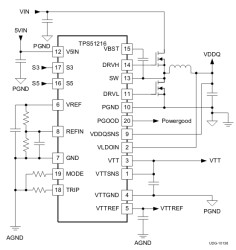
The TPS51216 provides a complete power supply for DDR2, DDR3 and DDR3L memory systems in the lowest total cost and minimum space. It integrates a synchronous buck regulator controller (VDDQ) with a 2-A sink/source tracking LDO (VTT) and buffered low noise reference (VTTREF). The TPS51216 employs D-CAP™ mode coupled with 300 kHz/400 kHz frequencies for ease-of-use and fast transient response. The VTTREF tracks VDDQ/2 within excellent 0.8% accuracy. The VTT, which provides 2-A sink/source peak current capabilities, requires only 10-μF of ceramic capacitance. In addition, a dedicated LDO supply input is available.

The TPS51216 provides rich useful functions as well as excellent power supply performance. It supports flexible power state control, placing VTT at high-Z in S3 and discharging VDDQ, VTT and VTTREF (soft-off) in S4/S5 state. Programmable OCL with low-side MOSFET RDS(on) sensing, OVP/UVP/UVLO and thermal shutdown protections are also available.

The TPS51216 is available in a 20-pin, 3 mm × 3 mm, QFN package and is specified for ambient temperature from –40°C to 85°C.

Elecena nie prowadzi sprzedaży elementów elektronicznych, ani w niej nie pośredniczy.

Produkt pochodzi z oferty sklepu