elecena.pl

Single Phase D-CAP and D-CAP2 Controller with 2-bit Flexible VID Controller

Texas Instruments

Single Phase D-CAP and D-CAP2 Controller with 2-bit Flexible VID Controller RSS Sample
  • Darmowa próbka
MPN:
TPS51518
Producent:
TEXAS INSTRUMENTS
Dodany do bazy:
Ostatnio widziany:

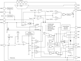
The TPS51518 is a single phase, D-CAP™/ D-CAP2™ synchronous buck controller with 2-bit VID inputs which can select up to four independent externally programmable output voltage levels where full external programmability in the voltage level, step setting and voltage transition slew rate is desired. It is used for GFX applications where multiple voltage levels are desired.

The TPS51518 supports all POS/SPCAP and/or all ceramic MLCC output capacitor options in applications where remote sense is a requirement. Tight DC load regulation is achieved through external programmable integrator capacitor.

The TPS51518 provides full protection suite, including OVP, OCL, 5-V UVLO and thermal shutdown. It supports the conversion voltage up to 28 V, and output voltages adjustable from 0.5 V to 2 V.

The TPS51518 is available in the 3 mm × 3 mm, QFN, 0.4-mm pitch package and is specified from –10°C to 105°C.

Elecena nie prowadzi sprzedaży elementów elektronicznych, ani w niej nie pośredniczy.

Produkt pochodzi z oferty sklepu