elecena.pl

4.7V to 60V Input, 200mA Synchronous Step-Down Converter with Low IQ

Texas Instruments

4.7V to 60V Input, 200mA Synchronous Step-Down Converter with Low IQ RSS Sample
  • Darmowa próbka
MPN:
TPS54061
Producent:
TEXAS INSTRUMENTS
Dodany do bazy:
Ostatnio widziany:

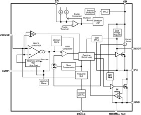
The TPS54061 device is a 60-V, 200-mA, synchronous step-down DC-DC converter with integrated high-side and low-side MOSFETs. Current mode control provides simple external compensation and flexible component selection. The non-switching supply current is 90 µA. Using the enable pin, shutdown supply current is reduced to 1.4 µA.

To increase light load efficiency the low-side MOSFET emulates a diode when the inductor current reaches zero.

Under voltage lockout is internally set at 4.5 V, but can be increased using two resistors on the enable pin. The output voltage startup ramp is controlled by the internal slow-start time.

The adjustable switching frequency range allows efficiency and external component size to be optimized. Frequency foldback and thermal shutdown protects the part during an overload condition.

The TPS54061 enables small designs by integrating the MOSFETs, boot recharge diode, and minimizing the IC footprint with a small 3.00 mm × 3.00 mm thermally enhanced VSON package.

The TPS54061 is supported in the WEBENCH™ Designer at www.ti.com.

Elecena nie prowadzi sprzedaży elementów elektronicznych, ani w niej nie pośredniczy.

Produkt pochodzi z oferty sklepu