elecena.pl

4.5-V to 16-V, 6-A synchronous buck converter with optimized light load efficiency

Texas Instruments

4.5-V to 16-V, 6-A synchronous buck converter with optimized light load efficiency RSS Sample
  • Darmowa próbka
MPN:
TPS53313
Producent:
TEXAS INSTRUMENTS
Dodany do bazy:
Ostatnio widziany:

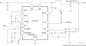
TPS53313 provides a 5-V or 12-V synchronous buck converter that integrates two N-Channel MOSFETs. Due to low RDS(on) and TI proprietary SmoothPWM skip mode of operation, it optimizes the efficiency at light-load condition without compromising the output voltage ripple.

The TPS53313 features programmable (from 250 kHz to 1.5 MHz) switching frequency with selectable skip mode or forced CCM mode operation. The device provides prebiased startup, soft-stop, integrated bootstrap switch, power good function, and EN/input UVLO protection. It supports input voltages from 4.5 V to 16 V and no extra bias voltage is needed. The output voltage is adjustable from 0.6 V up to 0.7 × VIN.

The TPS53313 is available in a 4 mm × 4 mm, 24-pin VQFN package (Green RoHs compliant and Pb free) and operates from –40°C to 85°C.

Elecena nie prowadzi sprzedaży elementów elektronicznych, ani w niej nie pośredniczy.

Produkt pochodzi z oferty sklepu