elecena.pl

4.5V to 18V Input, 4-A Synchronous Step-Down Converter

Texas Instruments

4.5V to 18V Input, 4-A Synchronous Step-Down Converter RSS Sample
  • Darmowa próbka
MPN:
TPS54427
Producent:
TEXAS INSTRUMENTS
Dodany do bazy:
Ostatnio widziany:

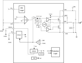
The TPS54427 is an adaptive on-time D-CAP2™ mode synchronous buck converter. The TPS54427 enables system designers to complete the suite of various end equipment’s power bus regulators with a cost effective, low component count, low standby current solution.

The main control loop for the TPS54427 uses the D-CAP2™ mode control which provides a fast transient response with no external compensation components.

The TPS54427 also has a proprietary circuit that enables the device to adopt to both low equivalent series resistance (ESR) output capacitors, such as POSCAP or SP-CAP, and ultra-low ESR ceramic capacitors.

The device operates from 4.5-V to 18-V VIN input. The output voltage can be programmed between 0.76 V and 7 V.

The device also features an adjustable soft start time.

The TPS54427 is available in the 8-pin DDA package and 10-pin DRC, and is designed to operate from –40°C to 85°C.

Elecena nie prowadzi sprzedaży elementów elektronicznych, ani w niej nie pośredniczy.

Produkt pochodzi z oferty sklepu