elecena.pl

4.5V to 18V Input, 5-A Synchronous Step-Down Converter

Texas Instruments

4.5V to 18V Input, 5-A Synchronous Step-Down Converter RSS Sample
  • Darmowa próbka
MPN:
TPS54527
Producent:
TEXAS INSTRUMENTS
Dodany do bazy:
Ostatnio widziany:

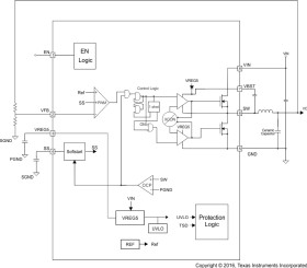
The TPS54527 is an adaptive on-time D-CAP2 mode synchronous buck converter. The TPS54527 enables system designers to complete the suite of various end equipment’s power bus regulators with a cost effective, low component count, low standby current solution. The main control loop for the TPS54527 uses the D-CAP2 mode control which provides a fast transient response with no external compensation components. The TPS54527 also has a proprietary circuit that enables the device to adopt to both low equivalent series resistance (ESR) output capacitors, such as POSCAP or SP-CAP, and ultra-low ESR ceramic capacitors. The device operates from a 4.5-V to 18-V input. The output voltage can be programmed from 0.76 V to 6 V. The device also features an adjustable soft-start time. The TPS54527 is available in the 8-pin DDA package, and designed to operate from –40°C to 85°C.

Elecena nie prowadzi sprzedaży elementów elektronicznych, ani w niej nie pośredniczy.

Produkt pochodzi z oferty sklepu