elecena.pl

2.9V to 6V, 5-A Step-Down Converter with Integrated MOSFETs

Texas Instruments

2.9V to 6V, 5-A Step-Down Converter with Integrated MOSFETs RSS Sample
  • Darmowa próbka
MPN:
TPS53321
Producent:
TEXAS INSTRUMENTS
Dodany do bazy:
Ostatnio widziany:

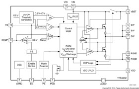
The TPS53321 device provides a fully integrated 3-V to 5-V VIN integrated synchronous FET converter solution with 16 total components in 200 mm2 of PCB area. Due to the low ON-resistance and TI’s Proprietary SmoothPWM™ skip mode of operation, it enables 96% peak efficiency and over 90% efficiency at loads as light as 100 mA. It requires only two 22-µF ceramic output capacitors for a power dense 5-A solution.

The TPS53321 features a 1.1-MHz switching frequency, skip mode operation support, prebias start-up, internal soft start, output soft discharge, internal VBST switch, power good, EN/input UVLO, overcurrent, overvoltage, undervoltage, and overtemperature protections, and all ceramic output capacitor support. It supports supply voltage from 2.9 V to 3.5 V and conversion voltage from 2.9 V to 6 V. The output voltage is adjustable from 0.6 V to 0.84 V × VIN.

The TPS53321 is available in the 3 mm × 3 mm 16-pin QFN package (Green RoHs compliant and Pb free) and operates between –40°C and 85°C.

Elecena nie prowadzi sprzedaży elementów elektronicznych, ani w niej nie pośredniczy.

Produkt pochodzi z oferty sklepu