elecena.pl

Synchronous 1MHz 2.5A Step-Down Voltage Regulator

Texas Instruments

Synchronous 1MHz 2.5A Step-Down Voltage Regulator RSS Sample
  • Darmowa próbka
MPN:
LM3102-Q1
Producent:
TEXAS INSTRUMENTS
Dodany do bazy:
Ostatnio widziany:

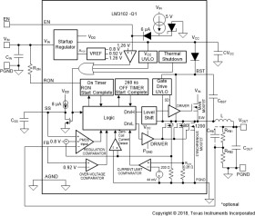
The LM3102-Q1 synchronously rectified buck converter features all required functions to implement a highly efficient and cost-effective buck regulator. The device can supply 2.5 A to loads with an output voltage as low as 0.8 V. Dual N-channel synchronous MOSFET switches allow a low component count, thus reducing complexity and minimizing board size.

Different from most other COT regulators, the LM3102-Q1 does not rely on output capacitor ESR for stability and is designed to work exceptionally well with ceramic and other very low-ESR output capacitors. The device requires no loop compensation, results in a fast load transient response and simple circuit implementation. The operating frequency remains nearly constant with line variations due to the inverse relationship between the input voltage and the ON-time. The operating frequency can be externally programmed up to 1 MHz. Protection features include VCC undervoltage lockout (UVLO), output overvoltage protection, thermal shutdown, and gate-drive UVLO. The LM3102-Q1 is available in the thermally enhanced 20-pin HTSSOP package.

Elecena nie prowadzi sprzedaży elementów elektronicznych, ani w niej nie pośredniczy.

Produkt pochodzi z oferty sklepu