elecena.pl

5.5V, 3A 3MHz Step-Down Regulator in WSON Package

Texas Instruments

5.5V, 3A 3MHz Step-Down Regulator in WSON Package RSS Sample
  • Darmowa próbka
MPN:
LMR10530
Producent:
TEXAS INSTRUMENTS
Dodany do bazy:
Ostatnio widziany:

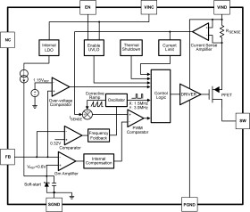
The LMR10530 regulator is a monolithic, high frequency, PWM step-down DC/DC converter available in a 10-pin WSON package. It contains all the active functions to provide local DC/DC conversion with fast transient response and accurate regulation in the smallest possible PCB area. With a minimum of external components, the LMR10530 is easy to use. The ability to drive 3-A loads with an internal 56-mΩ PMOS switch using state-of-the-art 0.5-µm BiCMOS technology results in the best power density available. The control circuitry allows on-times as low as 30 ns, thus supporting exceptionally high-frequency conversion over the entire 3-V to 5.5-V input operating range down to the minimum output voltage of 0.6 V. Switching frequency is internally set to 1.5 MHz or 3 MHz, allowing the use of extremely small surface mount inductors and capacitors. Even though the operating frequency is high, efficiencies up to 93% are easy to achieve. External shutdown is included, featuring an ultra-low stand-by current of 300 nA. The LMR10530 utilizes peak current-mode control and internal compensation to provide high-performance regulation over a wide range of operating conditions. Additional features include internal soft-start circuitry to reduce inrush current, cycle-by-cycle current limit, frequency foldback, thermal shutdown, and output overvoltage protection.

Elecena nie prowadzi sprzedaży elementów elektronicznych, ani w niej nie pośredniczy.

Produkt pochodzi z oferty sklepu