elecena.pl

Tiny Low Input Voltage Boost Converter with 3.3 Output Voltage

Texas Instruments

Tiny Low Input Voltage Boost Converter with 3.3 Output Voltage RSS Sample
  • Darmowa próbka
MPN:
TPS61261
Producent:
TEXAS INSTRUMENTS
Dodany do bazy:
Ostatnio widziany:

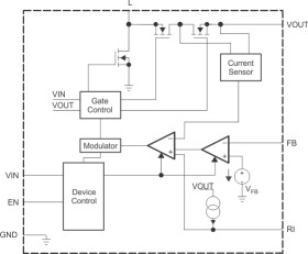
The TPS6126x devices provide a power supply solution for products powered by either single or dual cell alkaline, NiCd, or NiMH batteries. Its unique advanced softstart makes it also suitable for products powered by high output impedance battery types, like coin cells. Output currents can go as high as 100 mA while using a single cell alkaline battery, and discharge it down to 0.8 V or lower.

The boost converter is based on a quasi fixed frequency, pulse-width-modulation (PWM) controller using synchronous rectification to obtain maximum efficiency. At low load currents, the converter enters Power Save Mode to ensure high efficiency over a wide load current range. The maximum average current in the switches is limited to a programmable value which can go as high as 700 mA. The output voltage is programmable using an external resistor divider, or is fixed internally on the chip. In addition, the average output current can be programmed as well. The converter then regulates the programmed output voltage or the programmed output current, which ever demands lower output power. The converter can be disabled to minimize battery drain. During shutdown, the load is disconnected from the battery. The device is packaged in a 6-pin WSON (DRV) package.

Elecena nie prowadzi sprzedaży elementów elektronicznych, ani w niej nie pośredniczy.

Produkt pochodzi z oferty sklepu