elecena.pl

1.2V to 14V, 2.85A 2MHz Step-Up Voltage Regulator

Texas Instruments

1.2V to 14V, 2.85A 2MHz Step-Up Voltage Regulator RSS Sample
  • Darmowa próbka
MPN:
LMR61428
Producent:
TEXAS INSTRUMENTS
Dodany do bazy:
Ostatnio widziany:

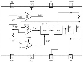
The LMR61428 is a step-up DC-DC switching regulator for battery-powered and low input voltage systems that can achieve efficiencies up to 90%. It has a wide input voltage range from 1.2V to 14V and a possible regulated output voltage range of 1.24V to 14V. It has an internal 0.17Ω N-Channel MOSFET power switch.

The high switching frequency of up to 2MHz of the LMR61428 allows for tiny surface mount inductors and capacitors. Because of the unique constant-duty-cycle gated oscillator topology very high efficiencies are realized over a wide load range. The supply current is reduced to 80µA because of the BiCMOS process technology. In the shutdown mode, the supply current is less than 2.5µA. The LMR61428 is available in a VSSOP-8 package.

Elecena nie prowadzi sprzedaży elementów elektronicznych, ani w niej nie pośredniczy.

Produkt pochodzi z oferty sklepu