elecena.pl

Wide-Range Power-Supply Controller

Texas Instruments

Wide-Range Power-Supply Controller RSS Sample
  • Darmowa próbka
MPN:
TL499A
Producent:
TEXAS INSTRUMENTS
Dodany do bazy:
Ostatnio widziany:

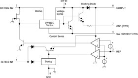
The TL499A device is an integrated circuit designed to provide a wide range of adjustable regulated supply voltages. The regulated output voltage can be varied from 2.9 V to 30 V by adjusting two external resistors. When the TL499A is ac-coupled to line power through a step-down transformer, it operates as a series DC voltage regulator to maintain the regulated output voltage. With the addition of a battery from 1.1 V to 10 V, an inductor, a filter capacitor, and two resistors, the TL499A operates as a step-up switching regulator during an AC-line failure. The adjustable regulated output voltage makes the TL499A useful for a wide range of applications. Providing backup power during an AC-line failure makes the TL499A extremely useful in microprocessor memory applications. The TL499AC is characterized for operation from –20°C to +85°C.

Elecena nie prowadzi sprzedaży elementów elektronicznych, ani w niej nie pośredniczy.

Produkt pochodzi z oferty sklepu