elecena.pl

High Efficiency Single Inductor Buck-Boost Converter with 4A Switch

Texas Instruments

High Efficiency Single Inductor Buck-Boost Converter with 4A Switch RSS Sample
  • Darmowa próbka
MPN:
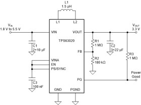
TPS63020
Producent:
TEXAS INSTRUMENTS
Dodany do bazy:
Ostatnio widziany:

The TPS6302x devices provide a power supply solution for products powered by either a two-cell or three-cell alkaline, NiCd or NiMH battery, a one-cell Li-ion or Li-polymer battery, supercapacitors or other supply rails. Output currents up to 3 A are supported. When using batteries, they can be discharged down to below 2 V. The buck-boost converter is based on a fixed frequency, pulse width modulation (PWM) controller using synchronous rectification to obtain maximum efficiency. At low load currents, the converter enters power save mode to maintain high efficiency over a wide load current range. The power save mode can be disabled, forcing the converter to operate at a fixed switching frequency. The maximum average current in the switches is limited to a typical value of 4 A. The output voltage is programmable using an external resistor divider, or is fixed internally on the chip. The converter can be disabled to minimize battery drain. During shutdown, the load is disconnected from the battery.

The TPS6302x devices operate over a free air temperature range of –40°C to 85°C. The devices are packaged in a 14-pin VSON package measuring 3 mm × 4 mm (DSJ).

Elecena nie prowadzi sprzedaży elementów elektronicznych, ani w niej nie pośredniczy.

Produkt pochodzi z oferty sklepu