elecena.pl

Space-grade QMLV with isolated feedback generator

Texas Instruments

Space-grade QMLV with isolated feedback generator RSS Sample
  • Darmowa próbka
MPN:
UC1901-SP
Producent:
TEXAS INSTRUMENTS
Dodany do bazy:
Ostatnio widziany:

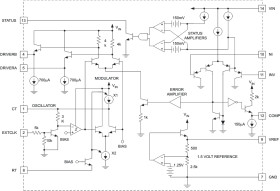
The UC1901 family is designed to solve many of the problems associated with closing a feedback control loop across a voltage isolation boundary. As a stable and reliable alternative to an optical coupler, these devices feature an amplitude modulation system which allows a loop error signal to be coupled with a small RF transformer or capacitor.

The programmable, high-frequency oscillator within the UC1901 series permits the use of smaller, less expensive transformers which can readily be built to meet the isolation requirements of today's line-operated power systems. As an alternative to RF operation, the external clock input to these devices allows synchronization to a system clock or to the switching frequency of a SMPS.

An additional feature is a status monitoring circuit which provides an active-low output when the sensed error voltage is within ±10% of the reference. The DRIVERA output, DRIVERB output, and STATUS output are disabled until the input supply has reached a sufficient level to allow proper operation of the device.

Since these devices can also be used as a DC driver for optical couplers, the benefits of 4.5 to 40V supply operation, a 1% accurate reference, and a high gain general purpose amplifier offer advantages even though an AC system may not be desired.

Elecena nie prowadzi sprzedaży elementów elektronicznych, ani w niej nie pośredniczy.

Produkt pochodzi z oferty sklepu