Constant-On Time Driver Controller with Cascoded MOSFET for LED Lighting
Texas Instruments
RSS
Sample
- Darmowa próbka
- MPN:
- TPS92210
- Producent:
- TEXAS INSTRUMENTS
- Dodany do bazy:
- Ostatnio widziany:
Sugerowane produkty dla cascoded
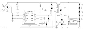
The TPS92210 is a natural power factor correction (PFC) light emmitting diode (LED) lighting driver controller with advanced energy features to provide high efficiency control for LED lighting applications.
A PWM modulation algorithm varies both the switching frequency and primary current while maintaining discontinuous or transition mode operation in all regions of operation. The TPS92210 cascode architecture enables low switching loss in the primary side and when combined with the discontinuous conduction mode (DCM) operation ensures that there is no reverse recovery loss in the output rectifier. These innovations result in efficiency, reliability or system cost improvements over a conventional flyback architecture.
The TPS92210 offers a predictable maximum power threshold and a timed response to an overload, allowing safe handling of surge power requirements. The overload fault response is user-programmed for retry or latch mode. Additional protection features include open-LED detection by output overvoltage protection and thermal shutdown.
The TPS92210 is offered in the 8-pin SOIC (D) package. Operating junction temperature range is –40°C to 125°C
Elecena nie prowadzi sprzedaży elementów elektronicznych, ani w niej nie pośredniczy.
Produkt pochodzi z oferty sklepu Texas Instruments