Radiation-tolerant QMLV, 40-V input, 0.5-A dual-output 500-kHz PWM controller
Texas Instruments
RSS
Sample
- Darmowa próbka
- MPN:
- UC1846-SP
- Producent:
- TEXAS INSTRUMENTS
- Dodany do bazy:
- Ostatnio widziany:
Sugerowane produkty dla uc1846
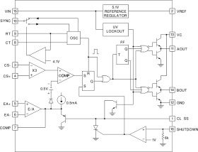
The UC1846-SP control devices provide all of the necessary features to implement fixed frequency, current mode control schemes while maintaining a minimum external parts count. The superior performance of this technique can be measured in improved line regulation, enhanced load response characteristics, and a simpler, easier-to-design control loop. Topological advantages include inherent pulse-by-pulse current limiting capability, automatic symmetry correction for push-pull converters, and the ability to parallel power modules while maintaining equal current sharing.
Protection circuitry includes built-in UVLO and programmable current limit in addition to soft-start capability. A shutdown function is also available which can initiate either a complete shutdown with automatic restart or latch the supply off.
Other features include fully latched operation, double-pulse suppression, deadline adjust capability, a ±1% trimmed bandgap reference, and low outputs in the OFF state.
Elecena nie prowadzi sprzedaży elementów elektronicznych, ani w niej nie pośredniczy.
Produkt pochodzi z oferty sklepu Texas Instruments