elecena.pl

8-pin quasi resonant Flyback green mode controller

Texas Instruments

8-pin quasi resonant Flyback green mode controller RSS Sample
  • Darmowa próbka
MPN:
UCC28600
Producent:
TEXAS INSTRUMENTS
Dodany do bazy:
Ostatnio widziany:

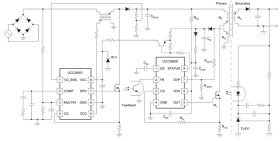
The UCC28600 is a PWM controller with advanced energy features to meet stringent world-wide energy efficiency requirements.

UCC28600 integrates built-in advanced energy saving features with high-level protection features to provide cost-effective solutions for energy-efficient power supplies. UCC28600 incorporates frequency fold-back and green-mode operation to reduce the switching losses at light-load and no-load conditions.

UCC28600 is available in the 8-pin SOIC package. Operating junction temperature range is –40°C to +105°C.

The UCC28600 Design Calculator, (SLVC104), located in the Tools and Software section of the UCC28600 product folder, provides a user-interactive iterative process for selecting recommended component values for an optimal design.

Elecena nie prowadzi sprzedaży elementów elektronicznych, ani w niej nie pośredniczy.

Produkt pochodzi z oferty sklepu