elecena.pl

Automotive economy 1MHz current mode PWM controller with 12.5V/8.3V UVLO 100% duty cycle

Texas Instruments

Automotive economy 1MHz current mode PWM controller with 12.5V/8.3V UVLO 100% duty cycle RSS Sample
  • Darmowa próbka
MPN:
UCC2813-2-Q1
Producent:
TEXAS INSTRUMENTS
Dodany do bazy:
Ostatnio widziany:

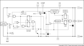
The UCC2813-x-Q1 device family of high-speed, low-power integrated circuits contains all of the control and drive components required for off-line and DC-to-DC fixed-frequency current-mode switching power supplies with minimal parts count.

These devices have the same pin configuration as the UC284x device family, and also offer the added features of internal full-cycle soft start and internal leading-edge blanking of the current-sense input.

The UCC2813-x-Q1 device family offers a variety of package options, choice of maximum duty cycle, and choice of critical voltage levels. Devices with lower reference voltage such as the UCC2813-3-Q1 and UCC2813-5-Q1 fit best into battery operated systems, while the higher reference and the higher UVLO hysteresis of the UCC2813-2-Q1 device and UCC2813-4-Q1 device make these ideal choices for use in off-line power supplies.

The UCC2813-x-Q1 device series is specified for operation from –40°C to 125°C.

Elecena nie prowadzi sprzedaży elementów elektronicznych, ani w niej nie pośredniczy.

Produkt pochodzi z oferty sklepu