elecena.pl

Off-line power supply controller, -40C to 85C

Texas Instruments

Off-line power supply controller, -40C to 85C RSS Sample
  • Darmowa próbka
MPN:
UCC2889
Producent:
TEXAS INSTRUMENTS
Dodany do bazy:
Ostatnio widziany:

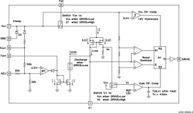
The UCC1889 controller is optimized for use as an off-line, low power, low voltage, regulated bias supply. The unique circuit topology utilized in this device can be visualized as two cascaded flyback converters, each operating in the discontinuous mode, and both driven from a single external power switch. The significant benefit of this approach is the ability to achieve voltage conversion ratios of 400V to 12V with no transformer and low internal losses.

The control algorithm utilized by the UCC1889 is to force the switch on time to be inversely proportional to the input line voltage while the switch off time is made inversely proportional to the output voltage. This action is automatically controlled by an internal feedback loop and reference. The cascaded configuration allows a voltage conversion from 400V to 12V to be achieved with a switch duty cycle greater than 10%. This topology also offers inherent short circuit protection since as the output voltage falls to zero, the switch off time approaches infinity.

The output voltage can be easily set to 12V or 18V. Moreover, it can be programmed for other output voltages less than 18V with a few additional components. An isolated version can be achieved with this topology as described further in Unitrode Application Note U-149.

Elecena nie prowadzi sprzedaży elementów elektronicznych, ani w niej nie pośredniczy.

Produkt pochodzi z oferty sklepu