elecena.pl

Buck PFC controller

Texas Instruments

Buck PFC controller RSS Sample
  • Darmowa próbka
MPN:
UCC29910A
Producent:
TEXAS INSTRUMENTS
Dodany do bazy:
Ostatnio widziany:

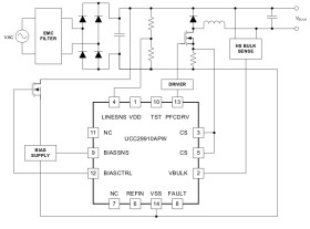
The UCC29910A Buck Power Factor Correction (PFC) controller provides a relatively flat high-efficiency performance across universal line for designers requiring a high power factor (>0.9) and wishing to meet the requirements of IEC 61000-3-2. Based on a buck topology, inherent inrush current limiting eliminates the need for additional components. With a typical bus voltage of 84 V, the topology is ideally suited for use with low voltage stress downstream regulation/isolation power trains, such as half-bridge stages controlled by the UCC29900, (Texas Instruments Literature Number, SLUS923). This combination offers low common-mode noise generation allowing reduced filtering and exceptionally high conversion efficiency.

The UCC29910A incorporates AC line UVLO and controlled soft start for fast start-up. Enhanced light-load efficiency is achieved through advanced management algorithms for best-in-class no-load and light-load performance.

Elecena nie prowadzi sprzedaży elementów elektronicznych, ani w niej nie pośredniczy.

Produkt pochodzi z oferty sklepu