Automotive Catalog high-performance current-mode PWM controller
Texas Instruments
RSS
Sample
- Darmowa próbka
- MPN:
- TL2843B-Q1
- Producent:
- TEXAS INSTRUMENTS
- Dodany do bazy:
- Ostatnio widziany:
Sugerowane produkty dla tl2842
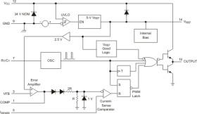
The TL284xB series of control integrated circuits provide the features that are necessary to implement off-line or dc-to-dc fixed-frequency current-mode control schemes, with a minimum number of external components. Internally implemented circuits include an undervoltage lockout (UVLO) and a precision reference that is trimmed for accuracy at the error amplifier input. Other internal circuits include logic to ensure latched operation, a pulse-width modulation (PWM) comparator that also provides current-limit control, and a totem-pole output stage designed to source or sink high-peak current. The output stage, suitable for driving N-channel MOSFETs, is low when it is in the off state.
The TL284xB series are pin compatible with the standard TL284x with the following improvements. The start-up current is specified to be 0.5 mA (max), while the oscillator discharge current is trimmed to 8.3 mA (typ). In addition, during undervoltage lockout conditions, the output has a maximum saturation voltage of 1.2 V while sinking 10 mA (VCC = 5 V).
Major differences between members of these series are the UVLO thresholds and maximum duty-cycle ranges. Typical UVLO thresholds of 16 V (on) and 10 V (off) on the TL2842B and TL2844B devices make them ideally suited to off-line applications. The corresponding typical thresholds for the TL2843B and TL2845B devices are 8.4 V (on) and 7.6 V (off). The TL2842B and TL2843B devices can operate to duty cycles approaching 100%. A duty-cycle range of 0% to 50% is obtained by the TL2844B and TL2845B by the addition of an internal toggle flip-flop, which blanks the output off every other clock cycle.The TL284xB-series devices are characterized for operation from –40°C to 125°C.
Elecena nie prowadzi sprzedaży elementów elektronicznych, ani w niej nie pośredniczy.
Produkt pochodzi z oferty sklepu Texas Instruments