elecena.pl

Enhanced Product Advanced High-Power Factor Preregulator

Texas Instruments

Enhanced Product Advanced High-Power Factor Preregulator RSS Sample
  • Darmowa próbka
MPN:
UC2854B-EP
Producent:
TEXAS INSTRUMENTS
Dodany do bazy:
Ostatnio widziany:

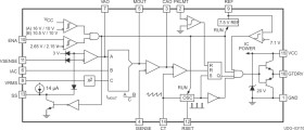
The UC2854B products are pin compatible enhanced versions of the UC2854. Like the UC2854, these products provide all of the functions necessary for active power factor corrected preregulators. The controller achieves near unity power factor by shaping the ac-input line current waveform to correspond to the ac-input line voltage. To do this the UC2854B uses average current mode control. Average current mode control maintains stable, low distortion sinusoidal line current without the need for slope compensation, unlike peak current mode control.

A 1% 7.5-V reference, fixed frequency oscillator, PWM, voltage amplifier with soft-start, line voltage feedforward (VRMS squarer), input supply voltage clamp, and over current comparator round out the list of features.

The UC2854B is available in a DW (SOIC-wide) package.

The UC2854A/B products improve upon the UC2854 by offering a wide bandwidth, low offset current amplifier, a faster responding and improved accuracy enable comparator, a VREF GOOD comparator, UVLO threshold options (16 V/10 V for offline, 10.5 V/10 V for startup from an auxiliary 12-V regulator), lower startup supply current, and an enhanced multiply/divide circuit.

New features like the amplifier output clamps, improved amplifier current sinking capability, and low offset VAC pin reduce the external component count while improving performance. Improved common mode input range of the multiplier output/current amplifier input allow the designer greater flexibility in choosing a method for current sensing. Unlike its predecessor, RSET controls only oscillator charging current and has no effect on clamping the maximum multiplier output current. This current is now clamped to a maximum of 2 × IAC at all times which simplifies the design process and provides foldback power limiting during brownout and extreme low line conditions.

Elecena nie prowadzi sprzedaży elementów elektronicznych, ani w niej nie pośredniczy.

Produkt pochodzi z oferty sklepu