elecena.pl

5-A/5-A dual-channel gate driver with 5-V UVLO, enable, and inverting/non-inverting inputs

Texas Instruments

5-A/5-A dual-channel gate driver with 5-V UVLO, enable, and inverting/non-inverting inputs RSS Sample
  • Darmowa próbka
MPN:
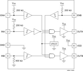
UCC27525
Producent:
TEXAS INSTRUMENTS
Dodany do bazy:
Ostatnio widziany:

The UCC2752x family of devices are dual-channel, high-speed, low-side gate-driver devices capable of effectively driving MOSFET and IGBT power switches. Using a design that inherently minimizes shoot-through current, UCC2752x can deliver high-peak current pulses of up to 5A source and 5A sink into capacitive loads along with rail-to-rail drive capability and extremely small propagation delay (typically 13ns). In addition, the drivers feature matched internal propagation delays between the two channels. These delays are very well suited for applications requiring dual-gate drives with critical timing, such as synchronous rectifiers. This also enables connecting two channels in parallel to effectively increase current-drive capability or driving two switches in parallel with one input signal. The input pin thresholds are based on TTL and CMOS compatible low-voltage logic, which is fixed and independent of the VDD supply voltage. Wide hysteresis between the high and low thresholds offers excellent noise immunity.

The UCC2752x family provides the combination of three standard logic options — dual inverting, dual noninverting, one inverting and one noninverting driver. The UCC27526 features a dual input design which offers flexibility of both inverting (IN– pin) and non-inverting (IN+ pin) configuration for each channel. Either IN+ or IN– pin controls the state of the driver output. The unused input pin is used for enable and disable functions. For safety purpose, internal pullup and pulldown resistors on the input pins of all the devices in UCC2752x family ensure that outputs are held LOW when input pins are in floating condition. The UCC27523 and UCC27525 devices feature Enable pins (ENA and ENB) to have better control of the operation of the driver applications. The pins are internally pulled up to VDD for active-high logic and are left open for standard operation.

The UCC2752x family of devices are available in SOIC-8 (D), MSOP-8 with exposed pad (DGN) and 3mm × 3mm WSON-8 with exposed pad (DSD) packages. The UCC27526 is only offered in a 3mm × 3mm WSON (DSD) package.

Elecena nie prowadzi sprzedaży elementów elektronicznych, ani w niej nie pośredniczy.

Produkt pochodzi z oferty sklepu