elecena.pl

Automotive 7-A/3-A single channel gate driver with 4-V UVLO and dedicated input ground

Texas Instruments

Automotive 7-A/3-A single channel gate driver with 4-V UVLO and dedicated input ground RSS Sample
  • Darmowa próbka
MPN:
LM5112-Q1
Producent:
TEXAS INSTRUMENTS
Dodany do bazy:
Ostatnio widziany:

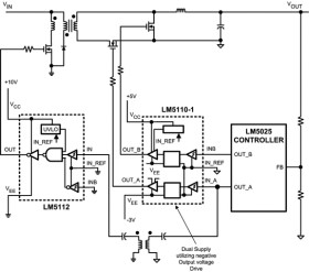
The LM5112 device MOSFET gate driver provides high peak gate drive current in the tiny 6-pin WSON package (SOT-23 equivalent footprint) or an 8-pin exposed-pad MSOP package with improved power dissipation required for high frequency operation. The compound output driver stage includes MOS and bipolar transistors operating in parallel that together sink more than 7 A peak from capacitive loads. Combining the unique characteristics of MOS and bipolar devices reduces drive current variation with voltage and temperature. Undervoltage lockout protection is provided to prevent damage to the MOSFET due to insufficient gate turnon voltage. The LM5112 device provides both inverting and non-inverting inputs to satisfy requirements for inverting and non-inverting gate drive with a single device type.

Elecena nie prowadzi sprzedaży elementów elektronicznych, ani w niej nie pośredniczy.

Produkt pochodzi z oferty sklepu