elecena.pl

Automotive 4-A, 27-V half bridge gate driver with 4-V UVLO for synchronous rectification

Texas Instruments

Automotive 4-A, 27-V half bridge gate driver with 4-V UVLO for synchronous rectification RSS Sample
  • Darmowa próbka
MPN:
TPS28225-Q1
Producent:
TEXAS INSTRUMENTS
Dodany do bazy:
Ostatnio widziany:

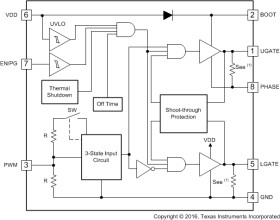
The TPS28225-Q1 is a high-speed driver for N-channel complementary driven power MOSFETs with adaptive dead-time control. This driver is optimized for use in variety of high-current, single and multi-phase DC-to-DC converters. The TPS28225-Q1 is highly efficient, has a small solution size and low-EMI emissions.

The TPS28225-Q1 device offers high performance features such as a 8.8-V gate drive voltage, 14-ns adaptive dead-time control, 14-ns propagation delays and high-current 2-A source and 4-A sink drive capabilities. The 0.4-Ω impedance for the lower gate driver holds the gate of power MOSFET below its threshold and ensures no shoot-through current at high dV/dt phase node transitions. The bootstrap capacitor is charged by an internal diode which allows the use of an N-channel MOSFETs in a half-bridge configuration.

The TPS28225-Q1 is offered in an economical SOIC-8 package and in a thermally enhanced small sized VSON package. The driver is specified to operate in the temperature range of –40°C to 105°C with the absolute maximum junction temperature of 150°C.

Elecena nie prowadzi sprzedaży elementów elektronicznych, ani w niej nie pośredniczy.

Produkt pochodzi z oferty sklepu