15.5 V, 2 MHz, 4 A synchronous buck MOSFET™ driver compatible with UCD92xx digital PWM controllers
Texas Instruments
RSS
Sample
- Darmowa próbka
- MPN:
- UCD7230
- Producent:
- TEXAS INSTRUMENTS
- Dodany do bazy:
- Ostatnio widziany:
Sugerowane produkty dla ucd92
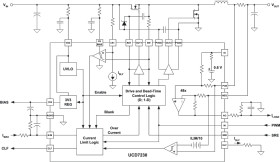
The UCD7230 is part of the UCD7K family of digital control compatible drivers for applications utilizing digital control techniques or applications requiring fast local peak current limit protection.
The UCD7230 is a MOSFET gate driver specifically designed for synchronous buck applications. It is ideally suited to provide the bridge between digital controllers such as the UCD91xx or the UCD95xx and the power stage. With cycle-by-cycle current limit protection, the UCD7230 device protects the power stage from faulty input signals or excessive load currents.
The UCD7230 includes high-side and low-side gate drivers which utilize Texas Instrument’s TrueDrive output architecture. This architecture delivers rated current into the gate capacitance of a MOSFET during the Miller plateau region of the switching. Furthermore, the UCD7230 offers a low offset differential amplifier with a fixed gain of 48. This amplifier greatly simplifies the task of conditioning small current sense signals inherent in high efficiency buck converters.
The UCD7230 includes a 3.3-V, 10-mA linear regulator to provide power to digital controllers such as the UCD91xx. The UCD7230 is compatible with standard 3.3-V I/O ports of the UCD91xx, the TMS320TM family DSPs, µCs, or ASICs.
The UCD7230 is offered in PowerPAD™ HTSSOP or space-saving QFN packages. Package pin out has been carefully designed for optimal board layout
Elecena nie prowadzi sprzedaży elementów elektronicznych, ani w niej nie pośredniczy.
Produkt pochodzi z oferty sklepu Texas Instruments