elecena.pl

Automotive 4.5V to 15.5V digitally Assisted push-pull PWM controller

Texas Instruments

Automotive 4.5V to 15.5V digitally Assisted push-pull PWM controller RSS Sample
  • Darmowa próbka
MPN:
UCD8220-Q1
Producent:
TEXAS INSTRUMENTS
Dodany do bazy:
Ostatnio widziany:

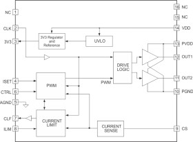
The UCD8220-Q1 analog pulse-width modulator (PWM) device is used in digitally managed power supplies using a microcontroller or the TMS320 DSP family.

The UCD8220-Q1 device is a double-ended PWM controller configured with push-pull drive logic.

Systems using the UCD8220-Q1 device close the PWM feedback loop with traditional analog methods, but the UCD8220-Q1 controller includes circuitry to interpret a time-domain digital pulse train. The pulse train contains the operating frequency and maximum duty cycle limit which are used to control the power supply operation. The device circuitry eases implementation of a converter with high level control features without the added complexity or possible PWM resolution limitations of closing the control loop in the discrete time domain.

The UCD8220-Q1 device can be configured for either peak current mode or voltage mode control. The device provides a programmable current-limit function and a digital output current-limit flag which can be monitored by the host controller to set the current limit operation. For fast switching speeds, the output stage uses the TrueDrive output circuit architecture, which delivers rated current of ±4-A into the gate of a MOSFET. Finally the device also includes a 3.3-V, 10-mA linear regulator to provide power to the digital controller or act as a reference in the system.

The UCD8220-Q1 controller is compatible with the standard 3.3-V I/O ports of UCD9K digital power controllers, DSPs, microcontrollers, or ASICs and is offered in the PowerPAD™ integrated circuit package HTSSOP.

Elecena nie prowadzi sprzedaży elementów elektronicznych, ani w niej nie pośredniczy.

Produkt pochodzi z oferty sklepu