elecena.pl

Single 10-A Output, 4.75V to 14V Input, Non-Isolated, Digital PowerTrain Module

Texas Instruments

Single 10-A Output, 4.75V to 14V Input, Non-Isolated, Digital PowerTrain Module RSS Sample
  • Darmowa próbka
MPN:
PTD08A210W
Producent:
TEXAS INSTRUMENTS
Dodany do bazy:
Ostatnio widziany:

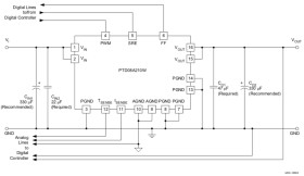
The PTD08A210W is a high-performance single 10-A output, non-isolated digital PowerTrain module. This module is the power conversion section of a digital power system which incorporates TI’s UCD7242 MOSFET/driver IC. The PTD08A210W must be used in conjunction with a digital power controller such as the UCD9240, UCD9220 or UCD9110 family. The PTD08A210W receives control signals from the digital controller and provides parametric and status information back to the digital controller. Together, PowerTrain modules and a digital power controller form a sophisticated, robust, and easily configured power management solution.

Operating from an input voltage range of 4.75 V to 14 V, the PTD08A210W provides step-down power conversion to a wide range of output voltages from, 0.7 V to 3.6 V. The wide input voltage range makes the PTD08A210W particularly suitable for advanced computing and server applications that utilize a loosely regulated 8-V, 9.6-V or 12-V intermediate distribution bus. Additionally, the wide input voltage range increases design flexibility by supporting operation with tightly regulated 5-V or 12-V intermediate bus architectures.

The module incorporates output over-current and temperature monitoring which protects against most load faults. Output current and module temperature signals are provided for the digital controller to permit user defined over-current and over-temperature warning and fault scerarios.

The module uses single-sided, pin-less surface mount construction to provide a low profile and compact footprint. The package is lead (Pb) - free and RoHS compatible.

Elecena nie prowadzi sprzedaży elementów elektronicznych, ani w niej nie pośredniczy.

Produkt pochodzi z oferty sklepu