6MHz, 800mA Miniature, Adjustable, Step-Down DC-DC Converter with Bypass
Texas Instruments
RSS
Sample
- Darmowa próbka
- MPN:
- LM3262
- Producent:
- TEXAS INSTRUMENTS
- Dodany do bazy:
- Ostatnio widziany:
Sugerowane produkty dla lm3262
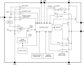
The LM3262 is a DC-DC converter optimized for powering RF power amplifiers (PAs) from a single lithium-ion cell; however, it may be used in many other applications such as USB-powered portable applications. The device 2.5-V to 5.5-V input voltage can be stepped down to an adjustable output voltage range from 0.4 V to 3.6 V. Output voltage is set using a VCON analog input which enables improved RF-stage PA efficiencies.
The LM3262 offers five modes of operation. In pulse width modulation (PWM) mode the device operates at a fixed frequency of 6 MHz (typical), which minimizes RF interference at medium-to-low loads. At light load, the device enters into ECO mode automatically and operates with reduced switching frequency. In ECO mode, the quiescent current is reduced and extends the battery life. Shutdown mode turns the device off and reduces battery consumption to 0.1 µA (typical). At low-battery condition, bypass mode reduces the voltage dropout to less than 50 mV (typical). The device also features a sleep mode.
The LM3262 is available in a 9-pin, lead-free DSBGA package. A high-switching frequency (6 MHz) allows use of only three tiny surface-mount components: one inductor and two ceramic capacitors.
For all available packages, see the orderable addendum at the end of the data sheet.
Elecena nie prowadzi sprzedaży elementów elektronicznych, ani w niej nie pośredniczy.
Produkt pochodzi z oferty sklepu Texas Instruments