elecena.pl

Automotive adjustable LED driver

Texas Instruments

Automotive adjustable LED driver RSS Sample
  • Darmowa próbka
MPN:
TL4242-Q1
Producent:
TEXAS INSTRUMENTS
Dodany do bazy:
Ostatnio widziany:

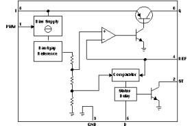
The TL4242-Q1 device is an integrated adjustable constant-current source, driving loads up to 500 mA. One can adjust the output current level through an external resistor. The device design is for supplying high-power LEDs (for example, OSRAM Dragon LA W57B) under the severe conditions of automotive applications, resulting in constant brightness and extended LED lifetime. The device comes in the DRJ (WSON) and KTT (TO-263) package. Protection circuits prevent damage to the device in case of overload, short-circuit, reverse polarity, and overheat. The device provides the connected LEDs protection against reverse polarity as well as excess voltages up to 45 V.

The integrated PWM input of the TL4242-Q1 device permits LED brightness regulation by pulse-width modulation (PWM). The high-input impedance of the PWM input allows operating the LED driver as a protected high-side switch.

Elecena nie prowadzi sprzedaży elementów elektronicznych, ani w niej nie pośredniczy.

Produkt pochodzi z oferty sklepu