elecena.pl

Six Strings LED driver for notebook application

Texas Instruments

Six Strings LED driver for notebook application RSS Sample
  • Darmowa próbka
MPN:
TPS61181A
Producent:
TEXAS INSTRUMENTS
Dodany do bazy:
Ostatnio widziany:

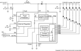
The TPS61181A device provides highly integrated solutions for media-size LCD backlighting. The six current sink regulators provide high-precision current regulation and matching. In total, the device can support up to 60 WLEDs.

The devices support pulse width modulation (PWM) brightness dimming. During dimming, the WLED current is turned on/off at the duty cycle and frequency, determined by the PWM signal input to the DCRTL pin. The TPS61181A device is designed to minimize the output AC ripple across a wide dimming duty cycle and frequency range and also reduces the audible noise from the output ceramic capacitors.

The TPS61181A device provides a driver output for an external PFET connected between the input and inductor. During short circuit or overcurrent conditions, the device turns off the external PFET and disconnects the battery from the WLEDs. The PFET is also turned off during device shutdown (thereby giving shutdown) to prevent any leakage current from the battery. The device integrates overvoltage protection, soft-start and thermal shutdown and has a built-in linear regulator for the device supply.

For all available packages, see the orderable addendum at the end of the data sheet.

Elecena nie prowadzi sprzedaży elementów elektronicznych, ani w niej nie pośredniczy.

Produkt pochodzi z oferty sklepu