elecena.pl

8-channel LED driver controller with integrated Intelligent Thermal controller

Texas Instruments

8-channel LED driver controller with integrated Intelligent Thermal controller RSS Sample
  • Darmowa próbka
MPN:
TLC5960
Producent:
TEXAS INSTRUMENTS
Dodany do bazy:
Ostatnio widziany:

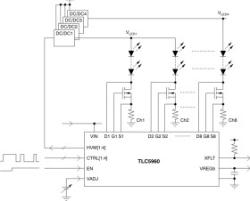
The TLC5960 is an eight-channel PWM LED driver with four intelligent headroom voltage monitor (iHVM) outputs. The LED drivers have scalable, high-voltage capability and provide 1% maximum current matching accuracy between LED strings. To achieve optimal efficiency, the iHVM automatically optimizes the external dc/dc converter output voltage to compensate for the forward-voltage variations of the LED.

Compared to a conventional HVM solution that requires several MOSFETs, capacitors, and resistors, the iHVM is designed to use only a single external resistor. The LED driver design is capable of up to 250kHz PWM dimming, and also provides an analog brightness dimming interface. This device easily adapts to various LED and power configurations with a single voltage input rail. Full protection and diagnostic functions are provided to protect the entire system, such as LED open/short detection (LOD/LSD), FET open/short detection (FOD/FSD) and thermal shutdown (TSD). In case of failure, the TLC5960 automatically disconnects the failed channel(s) from the operating channels and pulls down the open drain fault buffer (XFLT) to signal an error status.

Elecena nie prowadzi sprzedaży elementów elektronicznych, ani w niej nie pośredniczy.

Produkt pochodzi z oferty sklepu