Enhanced Product Low-Noise, Very Low Drift, Precision Voltage Reference
Texas Instruments
RSS
Sample
Przejdź do sklepu »
- Darmowa próbka
- MPN:
- REF5050-EP
- Producent:
- TEXAS INSTRUMENTS
- Dodany do bazy:
- Ostatnio widziany:
Sugerowane produkty dla ref50
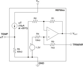
The REF50xx is a family of low-noise, very low-drift, very high precision voltage references. These references are capable of both sinking and sourcing, and are very robust with regard to line and load changes.
Excellent temperature drift and high accuracy are achieved using proprietary design techniques. These features, combined with very low noise, make the REF50xx family ideal for use in high-precision data acquisition systems.
They are offered in SOIC-8 packages, and are specified from –55°C to 125°C.
Elecena nie prowadzi sprzedaży elementów elektronicznych, ani w niej nie pośredniczy.
Produkt pochodzi z oferty sklepu Texas Instruments