850 - 950MHz RF front end
Texas Instruments
RSS
Sample
- Darmowa próbka
- MPN:
- CC1190
- Producent:
- TEXAS INSTRUMENTS
- Dodany do bazy:
- Ostatnio widziany:
Sugerowane produkty dla cc1190
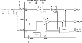
CC1190 is a cost-effective and high-performance RF Front End for low-power and low-voltage wireless applications at 850 - 950 MHz.
CC1190 is a range extender for the sub-1 GHz low-power RF transceivers, transmitters, and System-on-Chip devices from Texas Instruments.
CC1190 integrates a power amplifier (PA), a low-noise amplifier (LNA), switches, and RF matching for the design of a high-performance wireless systems.
CC1190 increases the link budget by providing a power amplifier for increased output power, and an LNA with low noise figure for improved receiver sensitivity.
CC1190 provides an efficient and easy-to-use range extender in a compact 4-mm × 4-mm QFN-16 package.
Elecena nie prowadzi sprzedaży elementów elektronicznych, ani w niej nie pośredniczy.
Produkt pochodzi z oferty sklepu Texas Instruments