elecena.pl

Ultra-high performance Sub-1 GHz wireless transceiver for narrowband systems

Texas Instruments

Ultra-high performance Sub-1 GHz wireless transceiver for narrowband systems RSS Sample
  • Darmowa próbka
MPN:
CC1125
Producent:
TEXAS INSTRUMENTS
Dodany do bazy:
Ostatnio widziany:

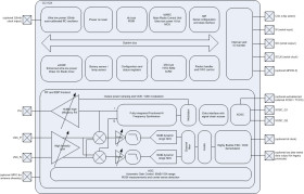
The CC1125 device is a fully integrated single-chip radio transceiver designed for high performance at very low-power and low-voltage operation in cost-effective wireless systems. All filters are integrated, thus removing the need for costly external SAW and IF filters. The device is mainly intended for the ISM (Industrial, Scientific and Medical) and SRD (Short Range Device) frequency bands at 164–192 MHz, 274–320 MHz, 410–480 MHz, and 820–960 MHz.

The CC1125 device provides extensive hardware support for packet handling, data buffering, burst transmissions, clear channel assessment, link quality indication, and Wake-On-Radio. The main operating parameters of the CC1125 device can be controlled through an SPI interface. In a typical system, the CC1125 device will be used with a microcontroller and only a few external passive components.

Elecena nie prowadzi sprzedaży elementów elektronicznych, ani w niej nie pośredniczy.

Produkt pochodzi z oferty sklepu