elecena.pl

2.4 GHz range extender with up to +14 dBm output power

Texas Instruments

2.4 GHz range extender with up to +14 dBm output power RSS Sample
  • Darmowa próbka
MPN:
CC2590
Producent:
TEXAS INSTRUMENTS
Dodany do bazy:
Ostatnio widziany:

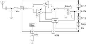
CC2590 is a cost-effective and high performance RF Front End for low-power and low-voltage 2.4-GHz wireless applications.

CC2590 is a range extender for all existing and future 2.4-GHz low-power RF transceivers, transmitters and System-on-Chip products from Texas Instruments.

CC2590 increases the link budget by providing a power amplifier for increased output power, and an LNA with low noise figure for improved receiver sensitivity.

CC2590 provides a small size, high output power RF design with its 4x4-mm QFN-16 package.

CC2590 contains PA, LNA, switches, RF-matching, and balun for simple design of high performance wireless applications.

Elecena nie prowadzi sprzedaży elementów elektronicznych, ani w niej nie pośredniczy.

Produkt pochodzi z oferty sklepu