2.4 GHz range extender
Texas Instruments
RSS
Sample
- Darmowa próbka
- MPN:
- CC2591
- Producent:
- TEXAS INSTRUMENTS
- Dodany do bazy:
- Ostatnio widziany:
Sugerowane produkty dla cc2591
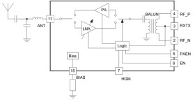
CC2591 is a cost-effective and high-performance RF front end for low-power and low-voltage 2.4-GHz wireless applications. The device is a range extender for all existing and future 2.4-GHz low-power RF transceivers, transmitters, and System-on-Chip products from TI. CC2591 increases the link budget by providing a power amplifier for increased output power, and an LNA with low noise figure for improved receiver sensitivity. The device provides a small size, high output power RF design with its 4-mm × 4-mm QFN-16 package. The device contains PA, LNA, switches, RF-matching, and balun for simple design of high-performance wireless applications.
Elecena nie prowadzi sprzedaży elementów elektronicznych, ani w niej nie pośredniczy.
Produkt pochodzi z oferty sklepu Texas Instruments