elecena.pl

High Efficiency Low-Side Controller with True Shutdown

Texas Instruments

High Efficiency Low-Side Controller with True Shutdown RSS Sample
  • Darmowa próbka
MPN:
LM3017
Producent:
TEXAS INSTRUMENTS
Dodany do bazy:
Ostatnio widziany:

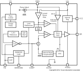
The LM3017 device is a versatile low-side NFET controller incorporating true shutdown and input side current limiting. The LM3017 is designed for simple implementation of boost conversions in Thunderbolt™ Technology. The LM3017 can also be configured for flyback or SEPIC designs. The input voltage range of 5 V to 18 V accommodates a two- or three-cell lithium ion battery or a 12-V rail. The enable pin accepts a single input to drive three different modes of operation: boost, pass-through, or shutdown mode. The LM3017 draws very low current in shutdown mode, typically 40 nA from the input supply.

The LM3017 provides an adjustable output to drive the Power Load Switch or MUX for the host Thunderbolt™ port. The ability to drive an external high-side NMOS provides for true isolation of the load from the input. Current limiting on the input ensures that inrush and short-circuit currents are always under control. The LM3017 incorporates built-in thermal shutdown, cycle-by-cycle current limit, short-circuit protection, output overvoltage protection, and soft start. It is available in a 10-pin WQFN package.

Elecena nie prowadzi sprzedaży elementów elektronicznych, ani w niej nie pośredniczy.

Produkt pochodzi z oferty sklepu