elecena.pl

1.5A Step-Down Regulator with Integrated MOSFETs

Texas Instruments

1.5A Step-Down Regulator with Integrated MOSFETs RSS Sample
  • Darmowa próbka
MPN:
TPS53511
Producent:
TEXAS INSTRUMENTS
Dodany do bazy:
Ostatnio widziany:

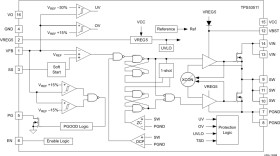
The TPS53511 is an adaptive on-time D-CAP2™ mode synchronous buck converter. The device is suitable for points-of-load (POL) in computing power systems, and provides a cost-effective, low component count, low standby current solution. The main control loop for the TPS53511 uses the D-CAP2™ mode control to provide a fast transient response with no external components. The adaptive on-time control supports seamless operation between PWM mode during heavy load conditions and reduced frequency operation during light-load conditions for high efficiency.

The TPS53511 includes a proprietary circuit that enables the device to adapt to both low equivalent series resistance (ESR) output capacitors, such as POSCAP or SP-CAP, and ultra-low ESR ceramic capacitors. The device operates from 4.5-V to 18-V supply input, and from 2-V to 18-V input power supply voltage. The device features an adjustable slow-start time and a power-good function. It also supports pre-biased soft start. The TPS53511 is available in a 16-pin QFN package, and is designed to operate from –40°C to 85°C.

Elecena nie prowadzi sprzedaży elementów elektronicznych, ani w niej nie pośredniczy.

Produkt pochodzi z oferty sklepu