elecena.pl

Constant-voltage, constant-current controller with primary-side regulation for bipolar power devices

Texas Instruments

Constant-voltage, constant-current controller with primary-side regulation for bipolar power devices RSS Sample
  • Darmowa próbka
MPN:
UCC28720
Producent:
TEXAS INSTRUMENTS
Dodany do bazy:
Ostatnio widziany:

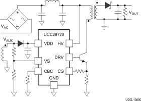
The UCC28720 flyback power supply controller provides isolated-output Constant-Voltage (CV) and Constant-Current (CC) output regulation without the use of an optical coupler. The devices process information from the primary power switch and an auxiliary flyback winding for precise control of output voltage and current.

An internal 700-V start-up switch, dynamically-controlled operating states and a tailored modulation profile support ultra-low standby power without sacrificing start-up time or output transient response.

Control algorithms in the UCC28720 allow operating efficiencies to meet or exceed applicable standards. The output drive interfaces to a bipolar transistor power switch. Discontinuous conduction mode (DCM) with valley switching reduces switching losses. Modulation of switching frequency and primary current peak amplitude (FM and AM) keeps the conversion efficiency high across the entire load and line ranges.

The controller has a maximum switching frequency of 80 kHz and always maintains control of the peak-primary current in the transformer. Protection features help keep primary and secondary component stresses in check. The UCC28720 allows compensation for voltage drop in the cable to be programmed with an external resistor.

Elecena nie prowadzi sprzedaży elementów elektronicznych, ani w niej nie pośredniczy.

Produkt pochodzi z oferty sklepu