elecena.pl

4.5-V to 28-V, 25-A synchronous D-CAP2 buck controller

Texas Instruments

4.5-V to 28-V, 25-A synchronous D-CAP2 buck controller RSS Sample
  • Darmowa próbka
MPN:
TPS53014
Producent:
TEXAS INSTRUMENTS
Dodany do bazy:
Ostatnio widziany:

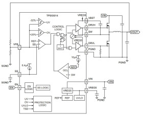
The TPS53014 is a single, adaptive on-time D-CAP2™ mode synchronous buck controller. The TPS53014 enables system designers to complete the suite of various end equipment’s power bus regulators with cost effective low external component count and low standby current solution. The main control loop for the TPS53014 uses the D-CAP2 mode control which provides a very fast transient response with no external compensation components. The Adaptive on-time control supports seamless transition between PWM mode at higher load condition and Eco-mode™ operation at light load. Eco-mode allows the TPS53014 to maintain high efficiency during lighter load conditions. The TPS53014 is also able to adapt to both low equivalent series resistance (ESR) output capacitors such as POSCAP or SP-CAP and ultra-low ESR ceramic capacitors. The device provides convenient and efficient operation with input voltages from 4.5 V to 28 V and output voltage from 0.77 V to 7 V.

The TPS53014 is available in the 3-mm × 3-mm 10-pin VSSOP (DGS) package and is specified for an ambient temperature range of –40°C to +85°C.

Elecena nie prowadzi sprzedaży elementów elektronicznych, ani w niej nie pośredniczy.

Produkt pochodzi z oferty sklepu