elecena.pl

2V, 12-bit, fast simultaneous sampling SPI output current/voltage monitor

Texas Instruments

2V, 12-bit, fast simultaneous sampling SPI output current/voltage monitor RSS Sample
  • Darmowa próbka
MPN:
LMP92064
Producent:
TEXAS INSTRUMENTS
Dodany do bazy:
Ostatnio widziany:

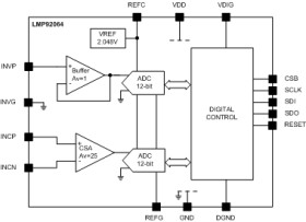
The LMP92064 is a precision low-side digital current sensor and voltage monitor with a digital SPI interface. This analog frontend (AFE) includes a precision current sense amplifier to measure a load current across a shunt resistor and a buffered voltage channel to measure the voltage supply of the load. The current and voltage channels are sampled simultaneously by independent 125-kSps, 12-bit ADC converters, allowing for very accurate power calculations in unidirectional sensing applications.

The LMP92064 includes an internal 2.048-V reference for the ADCs, eliminating the need of an external reference and reducing component count and board space.

A host can communicate with the LMP92064 using a four-wire SPI interface running at speeds of up to 20 MHz. The fast SPI interface lets the user take advantage of the higher bandwidth ADC to capture fast varying signals. The four-wire interface with dedicated unidirectional input and output lines also allows for an easy interface to digital isolators in applications where isolation is required.

The LMP92064 operates from a single 4.5-V to 5.5-V supply and includes a separate digital supply pin. The LMP92064 is specified over a temperature range of –40°C to 105°C, and is available in a 5-mm × 4-mm 16-Pin WSON package.

Elecena nie prowadzi sprzedaży elementów elektronicznych, ani w niej nie pośredniczy.

Produkt pochodzi z oferty sklepu